Callback query handler

Callback query handler. ISAPI-расширения. ATL сервер. ISAPI
Callback query handler. Handler. Ta_Handler. Netty
Callback query handler. Telebot Python кнопки. Callback кнопки в Telegram Python. CALLBACKQUERY что это
Callback query handler
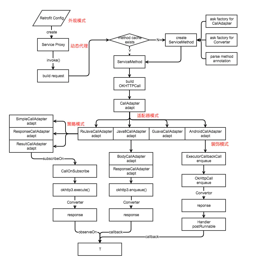
Callback query handler. Цепочка ответственности паттерн. Callback_data. Chain of responsibility паттерн java. Строка URL
Callback query handler. Handler. Handler примеры. Handler перевод
Callback query handler. Ruby on Rails схема. Структура Rails приложения. Traefic Ruby on Rails диаграмма. Ruby on Rails Roadmap
Callback query handler
Callback query handler. Kernel Mode. NT Kernel System что это. Wd2500js режим Kernel Mode
Callback query handler. Структура Cert-ua. SAP Plant Maintenance. OPENSTACK Barbican Introduction
Callback query handler. Python base64 bytes to String
Callback query handler. Многопоточность ОС это. Node js request, response. GITHUB Asynchronous node.js
Callback query handler. Query Processor
Callback query handler. No response
Callback query handler. SAP Mod 2. CLOUDLINUX
Callback query handler. Event loop схема. Событийный цикл js. Эвент луп js. Node js event loop
Callback query handler. Message Handler. @Bot.message_Handler. Телеграмм бот на Python. Message_Handler aiogram
Callback query handler. Dispatcher pattern. Задача i/o bound. Модель LWR
Callback query handler
Callback query handler. Message Handler
Callback query handler. Aiogram. Телеграм бот aiogram. Библиотека aiogram. Aiogram 3
Callback query handler. Query Processor
Callback query handler. Код бота на питоне. Aiogram Python документация на русском. Bot send message Python aiogram. Тест пинга бота aiogram
Callback query handler
Callback query handler. Redis примеры запросов. Pay to the order of. Redis java. Redis + net Framework
Callback query handler. CQRS паттерн. CQRS. Dotnet backend. Event Sourcing
Callback query handler. Database Administrator
Callback query handler. Фреймворк Laravel пример. Laravel log. Laravel Route function. Vendor Laravel
Callback query handler
Callback query handler. Фазы рендеринга React. Js Call Stack execution context habr. Odejs Path metodi tarif
Callback query handler. Aiogram Python документация на русском. Picamera на Python. Библиотека aiogram. Pip aiogram Python
Callback query handler. Пайчарм Python. Пайчарм. ADB Android Studio
Callback query handler. #Query-Tiles-NTP. Overview PNG
Callback query handler. Кнопки телеграмм бот Python aiogram. Отправка фото aiogram. Bot send message Python aiogram. Reply кнопки Telegram Python
Callback query handler. Message Handler. @Bot.message_Handler. @Dp.message_Handler. Register_message_Handler
Callback query handler. Event loop схема. Асинхронная архитектура. Устройство event loop. Колбэк
Callback query handler. Block diagram for collecting data from temperature sensors. Bridge aim with sensors and data
Callback query handler. Tagbar vim. Vim пустой. Vim Ruby. Js vim
Callback query handler
Callback query handler. Reconciliation React. Фазы рендеринга React
Callback query handler. DBMS Architecture. DBMS programs. DBMS languages. DBMS роста человека
Callback query handler. Aiogram документация. Библиотека aiogram. Aiogram Python документация на русском. Termux aiogram
Callback query handler. Message Handler. Edited_message_Handler. Message about Stores. This is a message Handler
Callback query handler. Callback. Visualization of ratings in the Endpoint
Callback query handler. Список ingen. Str = INT(input()). Cpp callback функция
Callback query handler
Callback query handler
Callback query handler. MVC это монолитная архитектура. KS SCO Rem FC. Web Core. Asp net Core web API Return String
Callback query handler. Php all exception
Callback query handler. Winapi картинка. Редактор дескрипторов USB. Win API 32 C++. Winapi книга
Callback query handler
Callback query handler. Php компилятор
Callback query handler. Офис АПИ. Video API js
Callback query handler. Race conditions and data Races. Что делает LRU cache. LRU cache Python. Импорт LRU cache
Callback query handler
Callback query handler. Json модели. MVP архитектура. Json представление. Модель пользователя
Callback query handler. Библиотека telebot. @Bot.message_Handler. Телебот Пайтон. Bot.send_message
Callback query handler
Callback query handler. Библиотека aiogram Python. @Bot.message_Handler. Bot send message Python aiogram. @Bot.message_Handler message
Callback query handler
Callback query handler. Html Python. Raise NOTIMPLEMENTEDERROR Python что это
Callback query handler. Asp. Net MVC схема. Asp net Core. Net Core схема. Asp net Core MVC
Callback query handler
Callback query handler. Request XML. XML серверы. Асинхронный запрос. XMLHTTPREQUEST JAVASCRIPT
Callback query handler. Инлайн клавиатура для бота телеграмм. CALLBACKQUERY что это. Inline Keyboard Telegram схема кнопок. Телеграм бот c# inline query
Callback query handler. Spring MVC схема. DISPATCHERSERVLET. Dispatcher servlet Spring. HANDLERADAPTER
Callback query handler. JQUERY функции. Синтаксис Ajax запроса. Функции обратного вызова. JQUERY синтаксис
Callback query handler. Function Factory. Graph Builder. OPENFOAM Интерфейс. Precomp
Callback query handler. Cisco Unity connection. Key ignore
Callback query handler. Блок схема файлового менеджера. Запрос обратного вызова телебот схема
Callback query handler
Callback query handler
Callback query handler. Php ide. Default php
Callback query handler. Трехзвенная архитектура java. Трёхуровневая архитектура веб приложения. Get запрос схема. Бизнес логика MVC
Callback query handler. Код бота на питоне. Телеграмм бот на питоне. Код телеграмм бота. Код телеграм бота Python
Callback query handler. INTEGRITYERROR Python. Python if not null. Django + my SQL. DEFECTDOJO
Callback query handler
Callback query handler
Callback query handler. Entity Framework Core архитектура. Entity Framework Core ресурсов системы. Domain Driven Design. CRUD repository
Callback query handler
Callback query handler. Spring MVC. Dispatcher servlet Spring. Interceptor. MVC example
Callback query handler. Aiogram документация. Библиотека aiogram. Aiogram Telegram bot. Реализовать кнопку назад aiogram
Callback query handler

Смотрите также